为统筹做好2026年硕士研究生复试录取工作,根据教育部《关于印发〈2026 年全国硕士研究生招生工作管理规定〉的通知》(教学〔2025〕2 号)《关于做好 2026年全国硕士研究生招生复试录取工作的通知》(教学司〔2026〕3号)《安徽省高等学校招生委员会安徽省教育厅关于做好安徽省2026年硕士研究生复试录取工作的通知》(皖招委〔2026〕4号)《安徽师范大学2026年硕士研究生招生复试录取办法》等文件和会议精神,坚持综合评价、择优录取、宁缺毋滥的工作原则,综合考虑学院实际,特制定本细则。
一、组织机构
学院成立2026年硕士研究生招生复试录取工作领导小组和突发事件应急管理领导小组,实行组长负责制,研究决定复试录取工作中的重大事项及各类突发事件的应急处置和调度。具体名单如下:
领导小组组长:奚泰来 汪海元
领导小组成员:王俊荣 程炳杰 曹艺阐 涂金伟 朱厚鹏 刘咏莲 张旭良
纪检组组长:王俊荣
纪检组成员:韩 丽 张 淼 梁 超 刘守华 陈 虹 虞 睿 张宇豪
后勤保障组组长:王亚楠
后勤保障组组员:万寒生 郭 威 王 旭 姜永夏 白 婧
二、资格审核
复试前,我院将严格审查考生相关材料,确保考生符合我院研究生招生考试复试要求。
(一)资格审查材料
1.有效居民身份证原件及复印件。
2.初试准考证(从研招网下载)。
3.应届生应提供学生证或《教育部学籍在线验证报告》。往届生应提供学历证书或《教育部学历证书电子注册备案表》或《中国高等教育学历认证报告》或《国外学历学位认证书》。自学考试和网络教育等应届本科毕业生,应提供成绩证明。
4.政治审查表。应届生由所在院系盖章;往届生由所在单位审核盖章,未落实工作单位的由所属档案管理部门或户籍所在地的派出所、居委会或村委会鉴定盖章;
5.诚信复试承诺书;
6.报考“退役大学生士兵”专项计划的考生还应提交本人《入伍批准书》和《退出现役证》;
7.享受加分政策的考生还应提交相关证明材料。
相关材料请至《安徽师范大学2026年硕士研究生招生复试录取办法》(https://yz.ahnu.edu.cn/info/1003/8986.htm)下载,上述材料应于考生报到时现场提供。
体检表由考生自行在安徽师范大学研究生招生信息网下载,A4纸正反面打印,粘贴好照片,在复试报到时加盖复试所在学院公章。
(二)非全日制硕士研究生招生资格
我院非全日制硕士研究生只招收在职定向就业人员,复试时需提供相关工作证明,复试资格审查时将审查考生是否符合报考条件。
三、复试
(一)复试说明
1.我院复试原则上采取差额形式,一志愿生源充足的专业(或研究方向)按照学校相关规定,在满足国家线的基础上分方向划定复试分数线:
艺术学专业按照国家线划定复试分数线,确定一志愿复试名单;
音乐专业(含非全日制)按照国家线划定复试分数线,确定一志愿复试名单,执行相同的复试录取办法。
各专业方向一志愿复试名单后续详见安徽师范大学音乐学院官网。
2.不进行破格复试。
(二)复试组织
1.日程安排 2026年3月27日-31日,具体安排详见后续发布的复试日程安排表。
2.复试形式及费用收取
我院统一采用现场复试形式。按照学校规定,复试收费标准为100元/生,由考生报到时现场扫码缴费,备注“报考学院名称+考生姓名”,经工作人员查验缴费凭证并在考生初试准考证上加盖报考学院公章后,方可视为报名成功。
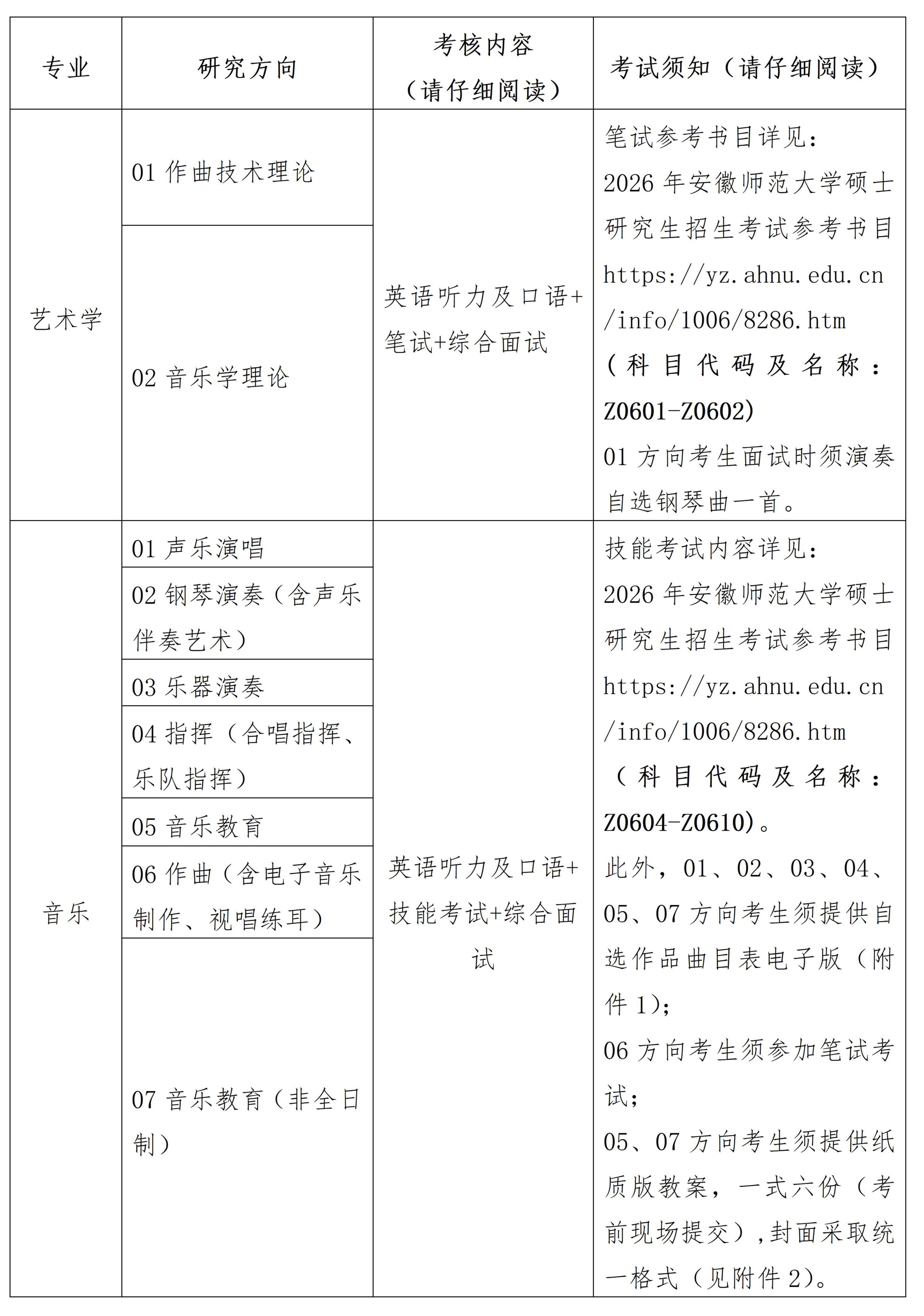
3.考核内容
考核包括外国语听力及口语测试、专业考试(笔试或技能考试)、综合面试、思想政治素质和道德考核等部分,满分为100分。
(1)外国语听力及口语测试
按百分制打分,成绩计入复试成绩,占复试总成绩的10%。
(2)专业考试
按百分制打分,成绩计入复试成绩,占复试总成绩的70%。
各方向具体要求如下:

注:本细则中相关研究方向要求提交的曲目表电子版请见附件1,以“考生编号+姓名+报考方向”(如“123456789+张三+声乐演唱”)命名后发送至指定邮箱:319808413@qq.com,电子版材料提交截止时间:3月26日下午18:00,逾期视为放弃。
(3)综合面试
考核组对考生的综合素质进行考核,按百分制打分,成绩计入复试成绩,占复试总成绩的20%。
(4)思想政治素质和品德考核
主要考核考生本人的现实表现,内容应当包括考生的政治态度、思想表现、道德品质、遵纪守法、诚实守信等。各培养单位在复试过程中应结合考生提供的《政治审查表》,组织思想政治领域工作者或导师与考生面谈,直接了解考生思想政治情况,同时要结合《国家教育考试考生诚信档案》记录,将考生诚信状况作为思想品德考核的重要内容和录取的重要依据。
(三)复试要求
1.严格执行教育部“两识别”“三随机”“四对比”等工作要求,确保复试过程规范有序;
2.复试过程全程录音录像;
3.复试期间,考生应着装整齐,禁止将手机带入复试现场,禁止透露与考生相关的个人信息。
四、拟录取
拟录取名单在我院硕士研究生招生复试录取工作领导小组的统一领导下,按照本细则择优确定。
(一)总成绩计算办法
分专业制定第一志愿考生总成绩计算办法,具体如下:
1.艺术学
考生总成绩=初试总成绩(按百分制计算)×60%+复试总成绩(按百分制计算)×40%。
2.音乐
考生总成绩=初试总成绩(按百分制计算)×50%+复试总成绩(按百分制计算)×50%。
复试总成绩=外国语听力及口语测试×10%+专业考试成绩(笔试或技能考试)×70%+综合面试成绩×20%,满分为100分。其中,“音乐教育”方向(含非全日制)技能考试内容分为四项:教案撰写、说课、钢琴演奏、声乐演唱,均采取百分制打分,各自所占总成绩比例分别为3.5%、24.5%、21%、21%。
(二)排序原则
经复试,同一专业考生按研究方向分别排序,从高分到低分依次录取。其中,音乐教育方向全日制与非全日制考生分别排序、分别录取。总成绩相同者,则按复试内容中专业考试成绩自高到低排序。
(三)录取要求
1.拟录取类别为非定向就业的全日制考生录取后发放调档函。拟录取类别为定向就业的全日制考生,须在学校规定的时间内签订定向就业协议或主动申请转为非定向,否则视为放弃录取。非全日制考生拟录取类别只能为定向就业,须在学校规定的时间内签订定向就业协议,否则视为放弃录取。
2.录取体检。拟录取名单公示后,考生按要求及时到芜湖市中医医院体检中心参加录取体检,详见学校研招网。
(四)下列情况之一不予录取
1.报考资格不符合规定者;
2.思想品德考核不合格者;
3.加试成绩不合格者;
4.复试中专业考试(笔试或技能考试)得分低于60分(百分制打分),或复试总成绩得分低于60分(百分制打分);
5.未按时提交毕业证书等材料者,或者提供信息作假者;
6.未参加复试或未经拟录取名单公示者;
7.体检不符合规定者。
五、申诉渠道
地址:安徽省芜湖市镜湖区北京中路2号
邮编:241000
电话:0553-3937166
部门:安徽师范大学音乐学院纪委书记室
六、其他事项
1.未尽事宜遵照《安徽师范大学2026年硕士研究生招生复试录取办法》;
2.最终招生数以研究生院下达的指标为准;
3.本办法由安徽师范大学音乐学院复试与录取工作领导小组负责解释。
安徽师范大学音乐学院
2026年3月23日